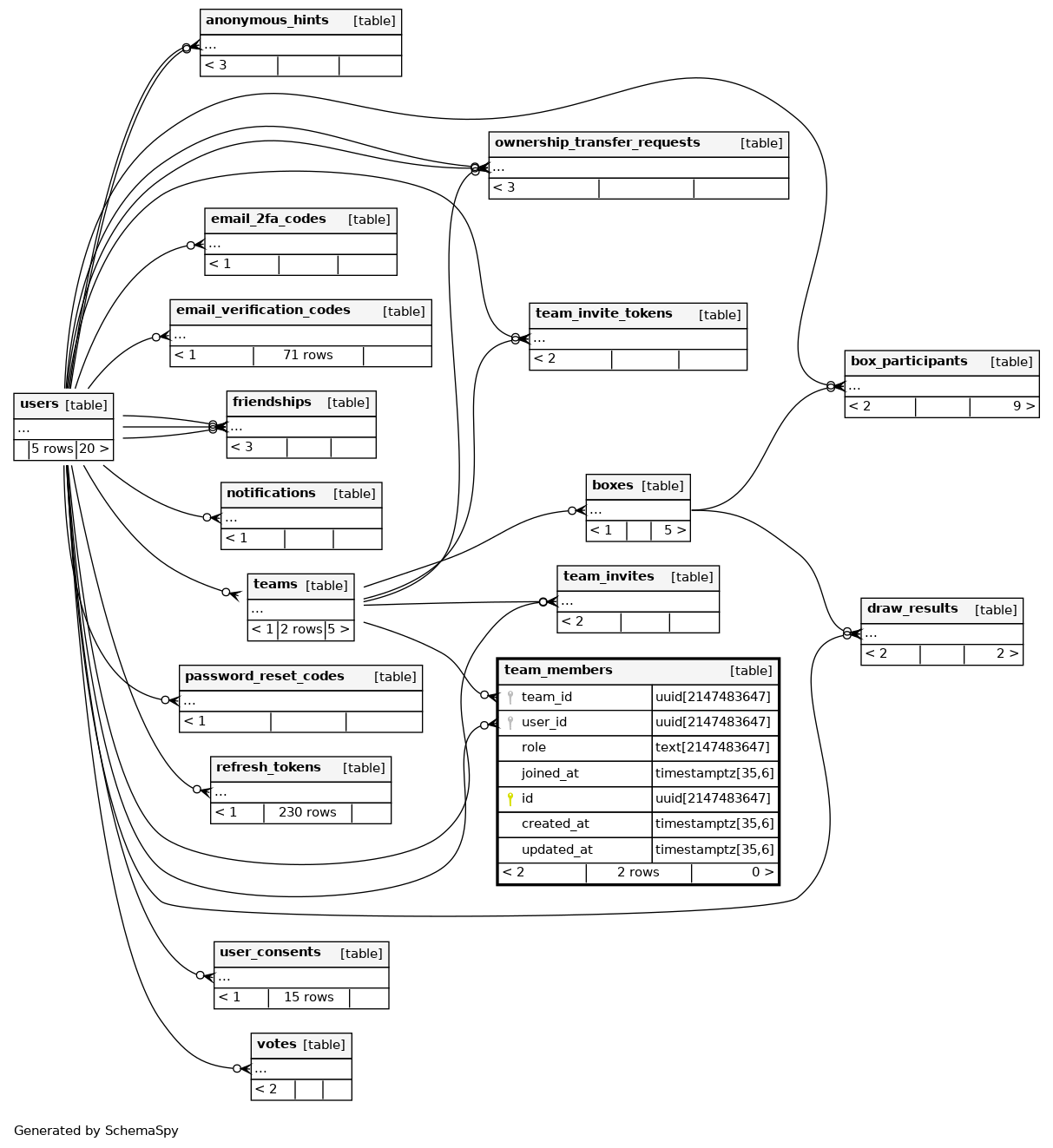
Columns
| Column | Type | Size | Nulls | Auto | Default | Children | Parents | Comments | |||
|---|---|---|---|---|---|---|---|---|---|---|---|
| team_id | uuid | 2147483647 | null |
|
|
Команда (FK на teams) |
|||||
| user_id | uuid | 2147483647 | null |
|
|
Пользователь (FK на users) |
|||||
| role | text | 2147483647 | null |
|
|
Роль в команде (FK на team_roles) |
|||||
| joined_at | timestamptz | 35,6 | null |
|
|
Дата вступления в команду |
|||||
| id | uuid | 2147483647 | null |
|
|
Уникальный идентификатор участника (UUID) |
|||||
| created_at | timestamptz | 35,6 | now() |
|
|
Дата создания записи |
|||||
| updated_at | timestamptz | 35,6 | now() |
|
|
Дата последнего обновления |
Indexes
| Constraint Name | Type | Sort | Column(s) |
|---|---|---|---|
| team_members_pkey | Primary key | Asc | id |
| ix_team_members_role | Performance | Asc | role |
| ix_team_members_team_id | Performance | Asc | team_id |
| ix_team_members_user_id | Performance | Asc | user_id |
| uq_team_members_team_user | Must be unique | Asc/Asc | team_id + user_id |
Check Constraints
| Constraint Name | Constraint |
|---|---|
| chk_team_members_different | (team_id <> user_id) |

