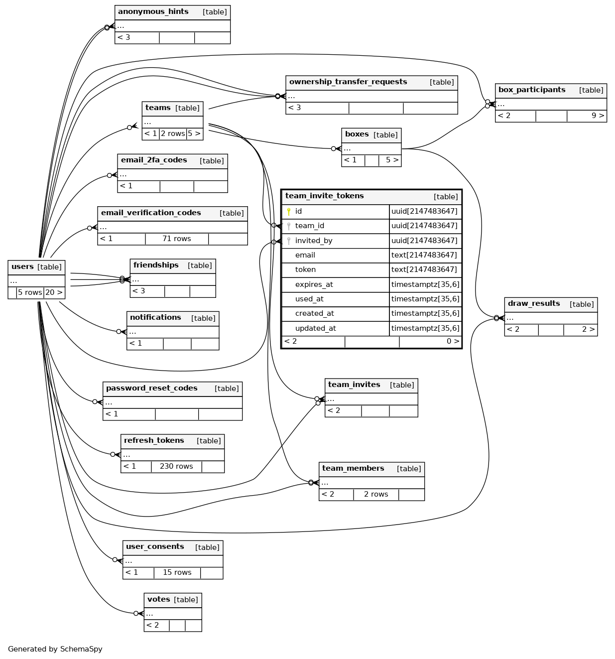
Columns
| Column | Type | Size | Nulls | Auto | Default | Children | Parents | Comments | |||
|---|---|---|---|---|---|---|---|---|---|---|---|
| id | uuid | 2147483647 | gen_random_uuid() |
|
|
Уникальный идентификатор токена |
|||||
| team_id | uuid | 2147483647 | null |
|
|
ID команды, в которую приглашают |
|||||
| invited_by | uuid | 2147483647 | null |
|
|
ID пользователя, который отправил приглашение |
|||||
| text | 2147483647 | null |
|
|
Email приглашаемого пользователя |
||||||
| token | text | 2147483647 | null |
|
|
Случайный токен (64 hex символа) для Magic Link |
|||||
| expires_at | timestamptz | 35,6 | null |
|
|
Срок действия токена (7 дней) |
|||||
| used_at | timestamptz | 35,6 | √ | null |
|
|
Когда токен был использован (NULL если не использован) |
||||
| created_at | timestamptz | 35,6 | √ | now() |
|
|
Дата создания токена |
||||
| updated_at | timestamptz | 35,6 | √ | now() |
|
|
Indexes
| Constraint Name | Type | Sort | Column(s) |
|---|---|---|---|
| team_invite_tokens_pkey | Primary key | Asc | id |
| idx_team_invite_tokens_email | Performance | Asc | |
| idx_team_invite_tokens_expires_at | Performance | Asc | expires_at |
| idx_team_invite_tokens_team_id | Performance | Asc | team_id |
| idx_team_invite_tokens_token | Performance | Asc | token |
| team_invite_tokens_token_key | Must be unique | Asc | token |

